意外,總是突然的冒頭,它來的時候,都不會事先打招呼,也不會按門鈴,卻總是打得讓人措手不及!
你是不是也碰過類似這樣的狀況,就在轉眼的瞬間,不懂事的小朋友就將新台幣當色紙給使用了?可能是和我女兒一樣,剪得亂七八糟狀,也可能撕成碎片狀。
事發當時,我家女兒都已經是國小3年級生了,當然也懂得新台幣不是色紙,只是一張薄薄的新台幣放在紅包袋裡,紅包袋被收在抽屜裡,愛手作的小孩從抽屜中素材,就這麼幸運的拿著這只裝了新台幣的紅包袋,當大人發現的時候就已經是這樣了
。
碰到這狀況時,重點不是責罵小孩(#更該罵的應該是大人,怎麼不把錢收好,明知道孩子可能會翻箱倒櫃找材料),而是趕緊找袋子將新台幣屍體裝好,盡可能不要落下任何一處。
提醒自己&小孩,日後要放置、使用、丟棄任何物品前,必要再三確認過,確認沒有問題後才能動作。
還有一種很常發生的狀況,就是新台幣在洗衣槽中浸泡、沖洗、翻轉、搓揉,做了一輪SPA,甚至還享受過陽光親膚曝曬或高溫甩水烘乾的對待,再出現的樣貌可能凍齡依然如故、可能皺褶老態盡露,也可能變了樣貌。
突發的事件又和紅包有關
,兒子的壓歲錢連著紅包放在枕頭套裡,這回的清明連假,天氣挺不錯的,連著幾日都將家裡的枕套、枕巾、被套、床單全拆洗了一回,順便換季,拆的時候很習慣也順手,全放置在一起,擲入洗衣機清洗、後晾乾。枕套是有拉鍊的,當我將枕套拆下,會很順手的將拉鍊拉上,就這樣......過了一日,直到兒子回家發現房間床單、枕套、被子全換過了,才找起他的壓歲錢。
那已經做過SPA又讓陽光滋潤一天的壓歲錢,沒破,卻是被染色了,兒子說這樣的紙鈔沒辦法支付,店家不會接受的,怎麼辦?就和一年多前被女兒損毀的紙鈔,連假後一起處理吧!
不要考驗人的記憶力,別說一定不會忘記!
雖然新台幣在印製時,表面會上膠提高防水性,畢竟還是紙做的,經過浸泡、搓揉、沖洗,還是有可能會破損,所以,清洗衣物時記得要先檢查衣物口袋有沒有摳摳,要確實把紙鈔、硬幣取出來。
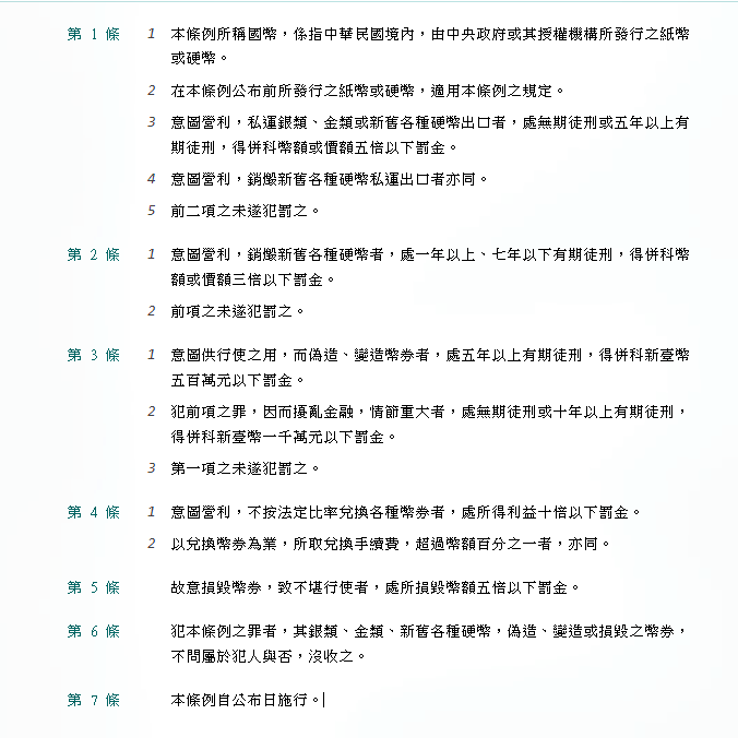
根據我國的『妨害國幣懲治條例』,故意損毀國幣除了會有刑責外,也有有罰款。
(上圖條文摘自:全國法規資料庫)
簡單的說,
- 第1條是私運國幣或銷燬國幣出口罪
- 第2條是銷燬國幣罪
- 第3條是偽造與變造幣券罪
- 第4條是不按比率兌換幣券罪與超收兌換手續費罪
- 第5條則是故意損毀幣券罪
以上,不論是哪一罪則,偽造、變造或銷毀的國幣都會被沒收。
在此所說的,是第5條的故意損毀幣券:故意損毀幣券,致不堪使用,會處以所損毀的幣劵面額五倍之罰款。
但是,意外污破損的紙鈔,如被幼童(或寵物)誤以損毀的紙鈔,不算是故意犯行,是不會被處罰的,只是還是要把正確的知識傳達、教導。
- 不論是在紙鈔上作畫、塗鴉、寫心願、傳情話,還是將硬幣打洞穿線......等等,通通都不行,很重要、很重要、很重要,避免觸法!
- 若是購物後,支付後店家所找的紙鈔硬幣有污破損,最好立刻向店家要求更換,避免拿著破損或有髒汙的紙鈔硬幣至別處使用時被店家拒收,畢竟污破損的紙鈔硬幣很可能無法辨識,也有真偽辨識的困難性。
只要幣券(紙鈔、硬幣)污損不嚴重,且還能辨識幣值,可直接拿到臺灣銀行兌換。
很重要,再說一回,是要到台灣銀行兌換,總行或任何一間的分行都可以,不要跑去郵局、土銀、合庫......,跑錯家會白做工喔!
往『大額收付』櫃檯,將尚可辨識且污破損的幣券交給銀行服務人員,說要兌換污破損幣券,就可以了。
不管兌換的污破損金額是多是少,通通只能在『大額收付』的櫃檯作業。
銀行行員在辨識真偽、幣券價額,前前後後,不用幾分鐘,就可以換回同樣價值得幣券(千萬不要有拿新鈔的預期心理,有得換回來就很好了)。
若是遇到天災或意外,使幣券泡水或燒毀,致使發霉或破損嚴重,無法辨識清楚幣券價值,則一樣是要到台灣銀行申請兌換,就是過程會比較繁雜、費時、費金,除了要填寫申請書外,還得送到法務部調查局進行鑑識,待確認損毀的幣券真偽和實際損毀數量後,才能換回等值的幣券,而鑑識幣券是需要支付鑑識費用的。
相關的申請規定、流程,有興趣的人可以參閱中央銀行官網說明:
根據中央銀行的統計,一年回收、銷毀的紙鈔約有七億張之多,其中又以大家最常使用的壹仟元和壹佰元居多。雖然每張紙鈔被使用、轉手的期間有限,越常使用越容易被回收銷毀,除了有污破損的問題外,紙鈔上也會黏附許多細菌、病菌(COVID-19疫情爆發以來,許多人碰過幣劵都要洗手、消讀),可以定期回收、銷毀,重新印製也是好事。
不論是回收、銷毀或重新印製新幣都是需要花費成本的,所以,愛惜幣券,妥善保存,也是幫國家省錢的行為!
提醒自己三千萬:千萬要小心和愛惜幣券、千萬要再三確認過無沒遺漏的幣券、千萬記得清洗衣物時要先檢查衣物口袋有沒有摳摳。
2023-04-06 前往台灣銀行兌換污破損幣券,特意記錄的生活事件。














